
如何设计安全的铁锂电池保护电路
来源:存能电气 日期:2019-08-05 09:44 浏览量:次
如何设计安全的铁锂电池保护电路?我们在设计需求要使用锂电池的产品时,需要对锂电池进行保护电路设计,在此基础上才可以进行充电电路设计。铁锂电池的应用也极大地推动了相应电池管理、电池保护电路的设计开发。锂电池应用时必须要有复杂的控制电路,来有效防止电池的过充电、过放电和过电流状态。

如何设计安全的铁锂电池保护电路?
随着锂离子电池在各个行业用量的迅速激增,电池的安全性能也日益突出,不仅要求锂离子电池具有优异的充、放电性能,还要求具有更高的安全性能。锂离子电池的性能主要取决于所用电池内部材料的结构和性能。这些电池内部材料包括负极材料、电解质、隔膜和正极材料等。其中正、负极材料的选择和质量直接决定锂离子电池的性能与价格。因此廉价、高性能的正、负极材料的研究一直是锂电池行业发展的重点。
铁锂电池的保护功能通常由保护电路板和PTC协同完成,保护板由电子元件组成,在-40℃~+85℃的环境下时刻准确地监视电芯的电压和充放电回路的电流,并及时控制电流回路的通断;PTC的主要作用是在高温环境下进行保护,防止电池发生燃烧、爆炸等恶性事故。
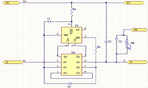
锂电池保护电路通常由控制IC、MOs开关管、熔断保险丝、电阻、电容等元件组成,如图2所示。正常的情况下,控制IC输出信号控制MOs开关管导通,使电芯与外电路导通,当电芯电压或回路电流超过规定值时,它立即控制MOS管关断,以保护电芯的安全。
锂电池需要做过电压充电保护、过电压放电保护、过流放电保护、短路保护等。所以我们在设计锂电池保护电路的时候,至少要实现以上保护功能。
锂电池保护电路设计
由于铁锂电池的化学特性,在正常使用过程中,其内部进行电能与化学能相互转化的化学正反应,但在某些条件下,如对其过充电、过放电和过电流将会导致电池内部发生化学副反应,该副反应加剧后,会严重影响电池的性能与使用寿命,并可能产生大量气体,使电池内部压力迅速增大后爆炸而导致安全问题,因此所有的铁锂电池都需要一个保护电路,用于对电池的充、放电状态进行有效监测,并在某些条件下关断充、放电回路以防止对电池发生损害。
铁锂电池保护电路包括过度充电保护、过电流/短路保护和过放电保护,要求过充电保护高精密度、保护IC功耗低、高耐压以及零伏可充电等特性。
锂电池保护电路工作原理
假冒伪劣的锂电池存有着严重的质量事故,这些假冒伪劣的锂电池很有可能出現过充,过放问题,从而导致暴炸,也是可能发生内部电路的短路,造成暴炸。然而有种产品能够有效地避免锂电池过充,过放和内部电路发生短路,它就是锂电池保护板。
到锂电池保护板也有保护电池,避免电池过充的功能。当外接电源对电池持续快速地进行冲电时,锂电池保护板就会产生保护作用,当锂电池内部电量达到饱和程度时,锂电池保护板内部电路就会自动切断外界快速充电的电源。使得外界的电源不能够进入电池呢。这也正是锂电池保护板对电池过充进行保护的原理。
好了,这个铁锂电池保护电路暂时就介绍到这里,其他更多详情还是多查阅手册吧。欢迎大家评论交流,如果觉得我这篇文章写到很好到话,就转发出去分享给更多到朋友吧。
联系我们